Understand Wireless Microphone Antenna Distribution Systems with Just a Few Images
Antenna Distribution System
Are you currently using an antenna distribution system? Or have you only heard about it but never used one?
No matter which case applies, this article will help you understand a standard antenna distribution system for wireless microphones. You may end up achieving a high-performance wireless system as a result.
After countless discussions with many wireless audio equipment rental companies, I found that many of the interference and signal drop issues troubling them are caused by either not using any antenna distribution system when operating multiple wireless microphones, or having an incorrectly configured system.
Through extensive discussions and guidance, once proper system installation and technical knowledge were applied, they were able to set up these systems smoothly. As a result, signal dropouts and interference were significantly reduced. For a long time, this has been a major challenge for performance equipment rental companies.
For quite some time, I hesitated whether to document and share all these technical details online to spread this knowledge. At the very least, it could help reduce the amount of repetitive consultation work I handle.
You may choose to leave now and continue working with the same issues. Or you may stay and read through this article to gain a better wireless system. You can also share this article to make this knowledge more widely useful. Either way, this is a valuable technical resource.
First, what is an antenna distribution system
Antenna distribution refers to a method of distributing antenna signals to receivers through a distribution device.
For most end users, an antenna distribution system mainly accomplishes two things:
Improves system performance and reliability
Reduces clutter and confusion in racks or control consoles
A complete antenna distribution system includes:
External antennas (mostly directional antennas, with only a few systems using omnidirectional antennas)
Microphone antenna signal distribution unit or IEM antenna signal combiner (transmitter antenna combiner)
Coaxial cables
Power adapters
4-channel integrated antenna distribution system
You will need one or more antenna distribution units, all necessary coaxial cables, and two external antennas (usually directional antennas). Then you can connect and install them according to your needs, as shown below:

8-channel integrated antenna distribution system
If you have more than 4 microphone channels, you can choose an 8-channel antenna distribution unit, such as AMSaudio-TXD2800/UH. An integrated 8-channel antenna system provides better balance compared to cascaded systems. Whether compensating or attenuating signals, each port can achieve the same signal level. As shown below:

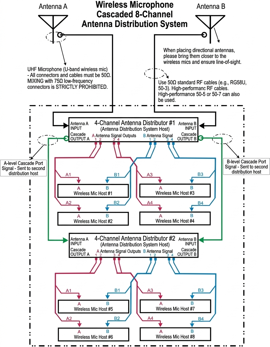
8-channel cascaded antenna distribution system
If your antenna distributor has cascade ports, you can use two distribution units to cascade eight wireless microphone receivers, as shown below:

For distribution units without dedicated cascade ports, you can also cascade them using a “daisy chain” method by sacrificing one of the four A and B antenna outputs as a cascade port. This means you can only distribute signals to seven wireless microphone receivers, because one set of outputs on the first unit is occupied by the second distribution unit.
The drawback of this method is that the second distribution unit receives a lower signal level. After secondary distribution, the signal will suffer significant attenuation. Unless you have more advanced technical expertise, this method is not recommended.
In-Ear Monitoring System (IEM)
IEM systems also make extensive use of antenna systems. Unlike wireless microphones, the antenna system in IEM is responsible for transmitting wireless signals rather than receiving them.
The IEM antenna system is especially important for rack-mounted transmitters (IEM transmitter units), because using built-in antennas on racks or stacking them can cause severe interference due to the close proximity of antennas.
The advantages of IEM antenna systems include:
Multiple transmitter units (IEM transmitters): using a single antenna. Clean and simple. No messy antennas standing behind the rack.
You can freely place a single antenna elsewhere in the venue or stage to achieve better line-of-sight transmission and improved signal-to-noise ratio.
You can use antennas more suitable for IEM systems, such as helical antennas.
Avoiding the use of built-in rack antennas provides better transmission performance, which is especially beneficial for IEM systems.

IEM transmitter antenna combiners can support more than four channels, but they cannot be daisy-chained. Of course, in future articles, we can explore how to use two combiners to build an 8-channel antenna combining system.